Rectifier Circuit On Pcb

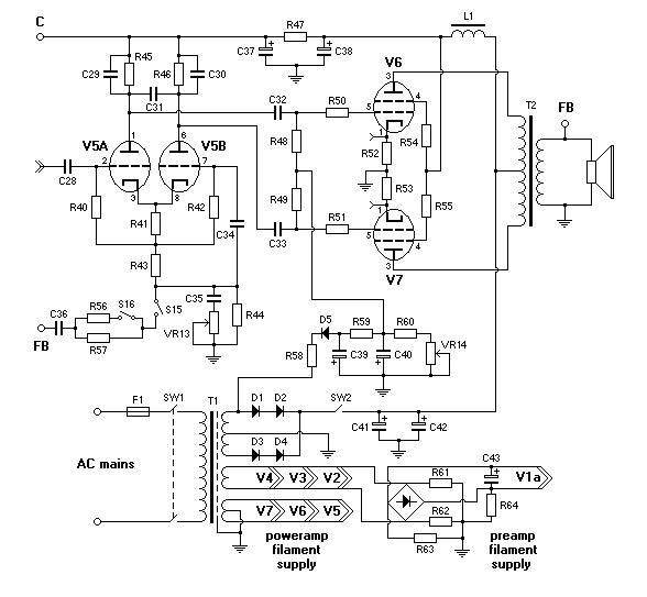
Nikolai Kim Diy Guitar Amp Projects

Nikolai Kim Diy Guitar Amp Projects

Details About 2pcs In4007 Bridge Rectifier Ac To Dc Converter Wave Rectifier Circuit Board Oj

Details About 2pcs In4007 Bridge Rectifier Ac To Dc Converter Wave Rectifier Circuit Board Oj

Design And Implementation Of A 3 Phase 2 Level Voltage

Design And Implementation Of A 3 Phase 2 Level Voltage


Design And Implementation Of A 3 Phase 2 Level Voltage
Power Gen

Power Gen

Full Wave Rectifier Circuit On Breadboard With Filter In

Full Wave Rectifier Circuit On Breadboard With Filter In

Pcb Layout Basics Component Placement Eagle Blog

Pcb Layout Basics Component Placement Eagle Blog

Lead Acid Battery Charger Circuit Diagram And Its Working

Lead Acid Battery Charger Circuit Diagram And Its Working

10pcs Full Wave Rectifier Circuit Board Suite Components

10pcs Full Wave Rectifier Circuit Board Suite Components

Pcb Layout Example Basic Knowledge Rohm Tech Web

Pcb Layout Example Basic Knowledge Rohm Tech Web

24vac To 5vdc Conversion Rayshobby Net

24vac To 5vdc Conversion Rayshobby Net

Pcb Design Practical Bridge Rectifier Circuit

Pcb Design Practical Bridge Rectifier Circuit

Full Wave Rectifier Circuit Through Bridge Rectification 5

Full Wave Rectifier Circuit Through Bridge Rectification 5

What Is Full Wave Rectifier The Engineering Projects

What Is Full Wave Rectifier The Engineering Projects

Diy Kits In4007 Full Wave Bridge Rectifier Circuit Board

Diy Kits In4007 Full Wave Bridge Rectifier Circuit Board

How Mobile Phone Charger Works Electroviees

How Mobile Phone Charger Works Electroviees

Comments

Popular posts from this blog

Linear Integrated Circuits By Ramakant Gayakwad Pdf Free Download

Mosfet Gate Resistor Power Rating

Induction Cooking Is Good For Health